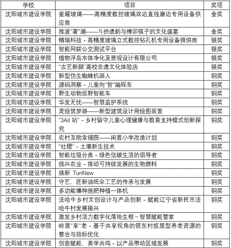
近日,由共青团辽宁省委、辽宁省教育厅及辽宁省科技厅等共同举办的2024年“挑战杯”辽宁省大学生创业计划竞赛圆满落幕,我校师生荣获2金、4银、17铜的优异成绩,获奖总数创历史新高。
比赛中,我校学子不断挑战自我、超越极限,学生作品《推波“箸”澜——斗拱遗韵,榫卯筷子的文化盛宴》和《精瑞科技——高精度玻璃立式数控钻孔机专用设备提供商》在赛场上脱颖而出,成功晋级终审决赛,展现了城建学子勇于探索、敢于创新的青春风采和“敢闯、会创”的卓越精神。
学校高度重视此次比赛,前期精心组织、广泛动员,指导教师全程为参赛学生保驾护航,为学生参赛提供了全方位的指导和支持,并从心理调节、缓解焦虑情绪等方面给予学生关怀和帮助。
未来,学校将以此为契机,继续深化实践育人理念,激发师生的创新创业热情,提高学生的创新、创意、创造、创业的意识和能力。(团委供稿)
